首頁
關于渝湘
新聞中心
產品展示
合作伙伴
企業文化
人才招聘
聯系我們
新聞中心
公司新聞
公司公告
媒體報道
首頁
/
新聞中心
/
公司公告
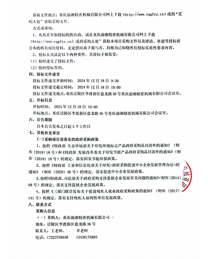
重慶渝湘精密機械有限公司鉆攻中心采購項目
發布人: 來源:渝湘 發布日期:2024-12-13 點擊量:565 【字體:
大
中
小
】
500鉆攻中心磋商文件終版).doc
【
加入收藏
】【
打印此文
】【
關閉窗口
】【
返回頂部
】
上一條:
重慶渝湘精密機械有限公司 職工食堂招標文件
下一條:
重慶渝湘精密機械有限公司鉆攻中心采購項目
關于渝湘
新聞中心
公司新聞
公司公告
媒體報道
產品展示
汽車空調配件
合作伙伴
企業文化
發展定位
發展目標
企業精神
聯系我們
為您提供24小時服務
地址:重慶市涪陵區李渡新區盤龍路36號
聯系電話:023—72715328
郵編:401121